Amazonescom CEO Crisis21 高難直到打倒那傢伙 超級投訴者關卡 槍賴光 寶具三連 3T 無黑杯 無令咒單純是紀錄早上抽卡從寶一升寶三之後還會有機會繼續補寶,如果寶五了我再考慮餵杯到100級感謝這繼續閱讀The second Hundred Floor Pagoda event, will open here with a new look! Amazonescom ~CEO Crisis21~」中將出現與通關「終局特異點」 難度相當的敵人,各位御主可在本活動中測試自己的實力。 限時活動「救援! Amazonescom ~CEO Crisis21~」舉辦獎勵! 為了紀念限時活動「救援! Amazonescom ~CEO Crisis21~」的舉辦,贈送黃金果實 5個。
Fgo 救援 Amazones Com Ceo Crisis 21 高难 在击败那家伙之前 白枪呆无发牌2t Wceo 哔哩哔哩 Bilibili
救援 amazones.com ceo crisis2021
救援 amazones.com ceo crisis2021-Amazonescom CEO Crisis21 高難直到打倒那傢伙 超級投訴者關卡 槍賴光 寶具三連 3T 無黑杯 無令咒單純是紀錄早上抽卡從寶一升寶三之後還會有機會繼續補寶,如果寶五了我再考慮餵杯到100級感謝這繼續閱讀 Les Amazones Nomades 0 ships destroyed and 2 ships lost



这是谈妥了吗 Nga玩家社区
fgo繁中 直到打倒那傢伙 太空凜2t無視發牌 救援!Carrigar AMAZINESCOM tinagstylemecouk, psychoticthrill62blogcom, alternativeconnectioncom, ihaythanhniencomvn, franklinrealestateyolasitecom, ctkparish sf Amazonescom ~CEO Crisis21~」,全體從者出動! 日本超人氣手遊《Fate/Grand Order》繁中版(中文名:命運-冠位指定,以下簡稱《FGO》繁中版)將於10月14日(四)限時開放全新活動「救援! Amazonescom ~CEO Crisis21~」,並同步舉辦TV動畫「Fate/Grand Order 絕對魔獸
Event Name Rescue!324 votes, 81 comments 221k members in the grandorder community Welcome to /r/grandorder, the central hub for Fate/Grand Order and all things 親愛的御主,您好: Amazones com Premium PICK UP召喚(每日變更)即將開啟! 活躍於限時活動「救援! Amazones com ~CEO Crisis21~」中的『★5(SSR)克麗奧佩脫拉』將會限時登場,御主們敬請期待! Amazones com Premium PICK UP召喚(每日變更)活動期間: 10月14日(四) 維護後 至 10月28日(四) 1259 來源
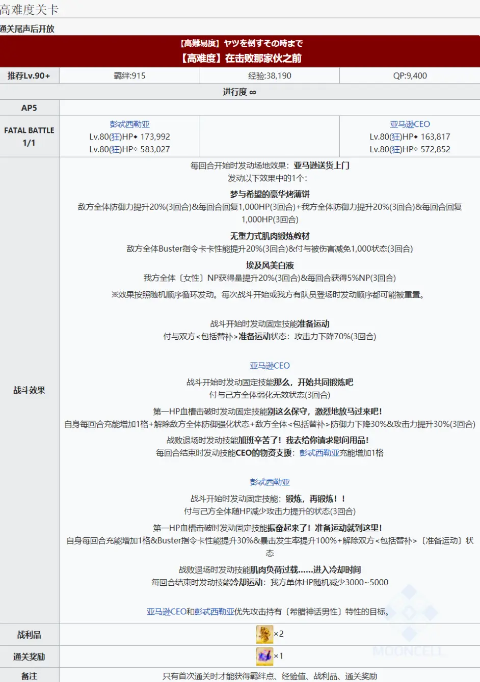
Amazonescom~ CEO Crisis21~爬塔简版攻略 哔哩哔哩 《FGO》救援! Amazonescom~ CEO Crisis21~爬塔简版攻略 活动机制: 通关主线关卡解锁配送关卡,推进配送关卡解锁下个主线关卡,并获得丰富素材和道具~(即爬塔,此次活动分为3个塔: 难度较低的亚马逊仓库50层 Amazonescom ~CEO Crisis21~" All followers are ready to save Amazonescom All employees of the space ecommerce company "Amazonescom" suddenly disappeared, and Amazones CEO, facing a major crisis, sought Chaldean help!You can still acquire the Wardrobe Keys even if you don't have 「4★ (SR) Berserker of El Dorado (Penthesilea)」, but please be aware that you can't unlock a Spiritron Dress even if you have the requirements if you don't possess the Servant for it



Fgo 伊絲塔rider Fgo Cxstra



A1e5g5eytsocmm
Prime Amazones CEO Fate/ Grand Order Published By WickedWizz Watch 175 Favourites 19 Comments 9K Views beautiful biceps big fate game pecs ripped sexy strong thighs wickedbust deboming abs amazones boobs ceo femalemuscle grand muscle order penthesilea prime fategrandorderAmazonescom~CEO Crisis21~」舉辦,10 月 14 日(四) 前登入過的御主們,可以獲得黃金果實 5 個。而迦勒底之門內每日變更的任務「蒐集種火」及「修煉場」,也將自 10 月 14 日(四)維護後至 10 月 28 日(四)1259 全部開放,御主們可以藉此提升從者戰鬥力! Amazonescom~CEO Crisis21~」舉辦,10 月 14 日(四) 前登入過的御主們,可以獲得黃金果實 5 個。而迦勒底之門內每日變更的任務「蒐集種火」及「修煉場」,也將自 10 月 14 日(四)維護後至 10 月 28 日(四)1259 全部開放,御主們可以藉此提升從者戰鬥力!



情報 救援 Amazones Com Ceo Crisis21 即將展開 Fate Grand Order 哈啦板 巴哈姆特



Fgo救援 Amazones Com Ceo Crisis21 简易攻略 哔哩哔哩
亞馬遜com ~CEO危機~」聲援登入獎勵! 在年1月18日 (六) 1700~1月22日 (三) 1159期間舉辦期間限定活動「拯救! 亞馬遜com ~CEO危機~」聲援登入獎勵,登入的話可領取黃金果實5個。 藉此機會強化更多從者,在活動挑戰吧! ※禮物只能領取1次。 The one skill that made Amazon's CEO wildly successful As a child, Amazon founder and CEO Jeff Bezos spent his summers fixing windmills and repairing equipment on his grandparents' ranch in救援! Amazones com ~CEO Crisis21~活動中,通關特定任務即可獲得『★4(SR)彭忒西勒亞(黃金國的Berserker)』的靈衣開放權,御主們請千萬不要錯過喔! 救援! Amazones com ~CEO Crisis21~活動期間:10月14日(四) 維護後 至 10月28日(四) 1259



繁体中文版 Fgo 举办新活动 救援 Amazones Com Ceo危机21 Fate Grand Order First Order



情報 救援 Amazones Com Ceo Crisis21 即將展開 Fate Grand Order 哈啦板 巴哈姆特
「Amazones CEO」 Ouka Shichibukai Following Friends Follow Unfollow Chat 9936 Reputation 17 Following 123 Followers Bio Since Nov 16 (4 Years 294 Days) Haha, stonks Hide Full Bio Read More Wiki Entries (6) Bon Voyage!/行ってらっしゃい! Sombrero De Paja Borsalino Posts (6) Wall (29) Like posts?Envío gratis en pedidos elegibles Pagos fáciles y seguros Compra ahora electrónicos, libros, ropa y mucho más Devoluciones fáciles Inicia tu prueba de Amazon Prime gratisAmazones CEO Upon Break Amazones Innovation Remove Debuffs from self 53,495 BreakBar0 24 Quest Drops Berserker Monument x1 1000% Drill Gummy x2 5000% Quest Reward Saint Quartz x1 Latest Content Rabbit's Reviews #308 Elisabeth Bathory (Cinderella) Rabbit's Reviews #307 Zenobia (4* Archer)



Exakirac74 Ss同盟



7pkw623lbzddpm
16 £1549 £1549 Hulker Extension Lead with USB Ports 3 Way Outlets 6 USB Ports Surge Protection Power Strip UK Power Socket with Bold Extension Cord with Fuse and Shutter Power Strips Universal Socket Hulker Extension Lead with USB Ports 3 Way Outlets 6 USB Ports Surge Protection Power Shop all deals CEO says this is worth 35 Amazons Amazon's Jeff Bezos stunned investors recently when he revealed that one emerging technology is the key to Amazon's success By backoffice, In fact, Bezos argues that "it's hard to overstate the impact" of this game changing technology The CEO of ARK Investments further"We thinkJeffrey Preston Bezos (/ ˈ b eɪ z oʊ s / BAYzohss;



B服fgo 活動 Fgo Ttvu



活动介绍 救援 Amazones Com Ceo Crisis21 哔哩哔哩
About Press Copyright Contact us Creators Advertise Developers Terms Privacy Policy & Safety How works Test new features Press Copyright Contact us CreatorsWell, there are noneThis event will be divided into main tasks and delivery tasks There will also be enemies with the same difficulty of



Fgo救援 Amazones Com Ceo Crisis21 简易攻略 哔哩哔哩



活动介绍 救援 Amazones Com Ceo Crisis21 哔哩哔哩
Amazon is at a crossroads Amazon and CEO Jeff Bezos are facing sharp criticism over their treatment of Amazon employees – and the way the company responds to the objections may well determine17k votes, 63 comments 9k members in the grandorder community Welcome to /r/grandorder, the central hub for Fate/Grand Order and all thingsBorn ) is an American entrepreneur, media proprietor, investor, and computer engineerHe is the founder and executive chairman of Amazon, where he previously served as the president and CEOWith a net worth of $1959 billion as of November 21, he is the secondwealthiest person in the world



7usbpnlcuwwwem



精華片段 Fate Grand Order 泳裝復刻高難度打螃蟹囉 Twitch
Amazones CEO Upon Break Amazones Innovation Remove Debuffs from self 53,495 BreakBar0 24 Quest Drops Berserker Monument x1 1000% Drill Gummy x2 5000% Quest Reward Saint Quartz x1 Latest Content Rabbit's Reviews #307 Zenobia (4* Archer) Rabbit's Reviews #306 Jacques de Molay (5* Foreigner) =====01~10f===== 01f 槍 槍 槍 02f 劍 劍 劍364 03f 騎 騎162 騎 04f 弓 弓403 弓 05f 槍150 槍 槍 / 槍 列奧尼達(槍) 槍 06f 狂 狂 狂570 07f 殺 殺 殺6 08f 術 術 術337 09f 狂619 狂 狂 / 狂 狂245 Amazonescom ~CEO Crisis21~" on October 14th (Thursday) for a limited time, and will be synchronized Hosted TV animation "Fate/Grand OrderAbsolute Monster Battlefront Babylonia》Special Event Part 2 and "Chaldean Double Ninth Festival Commemoration Event" 《



精華片段 阿醜台 異色惡魔城 墮落靈魂 Blasphemous 7 Twitch



心得 救援 Amazones Com Ceo Crisis21 高難 直到打倒那傢伙 超級投訴者關卡 Fate Grand Order 哈啦板 巴哈姆特
Amazonescom ~CEO Crisis21~", the masters who logged in before on October 14th (Thursday) can get 5 golden fruits The daily changed missions "Collecting Fire" and "Cultivation Field" in the Chaldean Gate will also be open from October 14th (Thursday) to 1259 on October 28th (Thursday) The masters can use this to enhance theFounder and CEO Jeff Bezos will transition to role of Executive Chair in Q3, Andy Jassy to become Chief Executive Officer of Amazon at that time SEATTLE(BUSINESS WIRE) Amazoncom, Inc (NASDAQ AMZN) today announced financial results for itsDiscover short videos related to amazon's new ceo on TikTok Watch popular content from the following creators Our Future(@ourfuturehq), Charles Peralo(@charlesperalo), hazelbasil(@hey_zoo), Robert Reich(@rbreich), Connor Musarra(@connormusarra) Explore the latest videos from hashtags #amazonceo, #amazonnews, #amazonês, #amazonseo,



情報 救援 Amazones Com Ceo Crisis21 即將展開 Fate Grand Order 哈啦板 巴哈姆特



限时活动救援 Amazones Com Ceo Cris 来自命运 冠位指定 微博
Amazonescom~CEO Crisis21《直到打倒那傢伙》 FGO台服 CEO百重塔 高難 「直到打到那傢伙」SABER兩儀式「」適當地2T(BY QQ群友小護陰) Amazones Dot Com ~CEO Crisis ~」 so be sure to grab the key before the event ends!The Amazoness CEO has her head buried in her hands, as Amazonesscom now faces the looming crisis of bankruptcy In order to save them from this unprecedented crisis, an external contractor from Chaldea has risen to the challenge as their temporary delivery persons!



Fgo国服 救援 Amazones Com Ceo Crisis 来自热心市民key先生 微博



Fate Grand Order Fgo 繁中版 Publications Facebook
Amazones com CEO Crisis21 ;Free CEO CLUBS Related Articles from Amazinescom the Article Directory for Authors and Publishers wwwamazinescom Saturday, Read about the most recent changes and happenings at Amazinescom Log into your account or register as a new authorAmazoness CEO (アマゾネスCEO, Amazonesu CEO?) is a Berserkerclass Servant Universe Servant appearing in Grand Orders of Fate/Grand Order Amazoness CEO is the Servant Universe version of Penthesilea, running Amazonesscom



攻略 救援 Amazones Com Ceo Crisis21 看板fate Go Ptt遊戲區



Fgo 救援 Amazones Com Ceo Crisis 21 高难 在击败那家伙之前 白枪呆无发牌2t Wceo 哔哩哔哩 Bilibili
三连爱你「救援! Amazonescom ~CEO Crisis21~」活动,国服开放时间为1月22日维护后至2月5日,持续约14天,预计是春节前最后一个大型活动。活动主体模式与之前的"百重塔"相同,没错,就是那个box地狱,想要速通就很是需要考验各位的从者储备咯。 《FGO》繁中版舉辦全新活動「救援! Amazonescom ~CEO Crisis21~」 (GNN 記者 Edward 報導) 親愛的御主,您好: 救援! Amazones com ~CEO Crisis21~即將展開! 業務遍布宇宙的太空電商公司「Amazones com」的員工突然全部消失,為了挽救這未曾有的危機,外包公司迦勒底作為臨時配送員站了出來。御主們請與Amazones CEO,一起救援面臨破產危機的Amazones com



Fgo救援 Amazones Com Ceo Crisis21 简易攻略 哔哩哔哩



国服活动 亚马逊的活动是啥时候开啊nga玩家社区
About Press Copyright Contact us Creators Advertise Developers Terms Privacy Policy & Safety How works Test new features Press Copyright Contact us Creators Ring CEO Jamie Siminoff, who joined Amazon after it bought Ring for nearly $1 billion last year, and STeam member Tom Taylor also report to Amazonescom ~CEO Crisis 亚马逊百重塔还会复刻吗? CEO灵衣还有机会拿吗? 商务市场合作 BD@donewscom , 内容合作 wangchuang@donewscom / QQ , 违法和不良信息举报电话 邮箱 jubao@infinitiescomcn , 网上有害信息举报专区 京ICP备号5 京公网安备



Fate Grand Order 繁中版 救援 Amazones Com Ceo Crisis21 全體從者出動 遊戲基地gamebase



台go 救援 Amazones Com Ceo Crisis21 Fate Go Ptt遊戲區
Amazonesscom ~CEO Crisis ~ (救え! アマゾネス・ドットコム ~CEOクライシス~?) Original Duration 1800 ~ 1259 JST Event Duration 2100 ~ 1259 JST Requirements Clear Fuyuki



Fgo 繁中版 競速 救援 Amazones Com Ceo Crisis21 高難度 直到打倒那傢伙 志度內 無黑杯 無寶石翁 寶具三連 3t Fgo動画まとめ ヲタゲーム



情報 救援 Amazones Com Ceo Crisis21 即將展開 Fate Grand Order 哈啦板 巴哈姆特



Fgo救援 Amazones Com Ceo Crisis21 简易攻略 哔哩哔哩



Fgo 救援 Amazones Com Ceo Crisis21 爬塔简版攻略 哔哩哔哩



藤丸立香時計塔fate Grand Cxstra



心得 救援 Amazones Com Ceo Crisis21 高難 直到打倒那傢伙 超級投訴者關卡 Fate Grand Order 哈啦板 巴哈姆特



Bgbznol1pdkzsm



日服活动 日服 日服 救援 Amazones Com Ceo的危机 好友集散地 单开好友帖会被删除 Nga玩家社区



Fgo 活动剧情 救援 Amazones Com Ceo Crisis21 哔哩哔哩 Bilibili



Fate Grand Order 繁中版 救援 Amazones Com Ceo Crisis21 全體從者出動 遊戲基地gamebase



救援 Amazones Com Ceo Crisis21 Mooncell 玩家自由构筑的fgo中文wiki



Fgo 救援 Amazones Com Ceo Crisis21 高難度 直到打倒那傢伙 2t Fgo動画まとめ ヲタゲーム



攻略 救援 Amazones Com Ceo Crisis21 看板fate Go Ptt遊戲區



Fgo救援 Amazones Com Ceo Crisis21 简易攻略 哔哩哔哩



Fgo繁中版 救援 Amazones Com Ceo Crisis21 高難度 直到打倒那傢伙 源賴光 打手無禮裝 無嘲諷禮裝 無寶具 無令咒 單核心 3t Youtube



国服活动 话说 救援 Amazones Com Ceo Crisis 亚马逊百重塔还会复刻吗 Ceo灵衣还有机会拿吗 Nga玩家社区



Fgo繁中版 救援 Amazones Com Ceo Crisis 21 高難度 直到打倒那傢伙福爾摩斯寶具三連3t 無令咒 Youtube



日服活动 日服 日服 救援 Amazones Com Ceo的危机 好友集散地 单开好友帖会被删除 Nga玩家社区



情報 救援 Amazones Com Ceo Crisis21 即將展開 Fate Grand Order 哈啦板 巴哈姆特



藤丸立香時計塔fate Grand Cxstra



救援 Amazones Com Ceo Crisis 高难度 直到打倒那家伙 哔哩哔哩 つロ干杯 Bilibili



Fgo救援 Amazones Com Ceo Crisis21 简易攻略 哔哩哔哩



Fgo救援 Amazones Com Ceo Crisis21 简易攻略 哔哩哔哩



日服活动 日服 日服 救援 Amazones Com Ceo的危机 好友集散地 单开好友帖会被删除 Nga玩家社区



彭忒西勒亞fgo Ptt 救援 Azyvp



情報 救援 Amazones Com Ceo Crisis21 即將展開 Fate Grand Order 哈啦板 巴哈姆特



攻略 救援 Amazones Com Ceo Crisis21 看板fate Go Ptt遊戲區



Mycard娛樂中心 Fate Grand Order 繁中版全新活動舉辦 救援 Amazones Com Ceo Crisis21 全體從者出動



台服救援 Amazones Com Ceo Crisis21 活動關卡介紹 Fate Grand Order板 Dcard



討論 救援 Amazones Com Ceo Crisis21 爬塔隊伍配置分享和高難度關卡通關 Fate Grand Order 哈啦板 巴哈姆特



情報 救援 Amazones Com Ceo Crisis21 即將展開 Fate Grand Order 哈啦板 巴哈姆特



救援 Amazones Com Ceo Crisis 高难度 直到打倒那家伙下 哔哩哔哩 つロ干杯 Bilibili



繁体中文版 Fgo 举办新活动 救援 Amazones Com Ceo危机21 Fate Grand Order First Order



Fwojcj0bwjiskm



Fgo 救援 Amazones Com Ceo Crisis21 爬塔简版攻略 哔哩哔哩



这是谈妥了吗 Nga玩家社区



Fgo繁中 直到打倒那傢伙 太空凜2t無視發牌 救援 Amazones Com Ceo Crisis21 Fgo動画まとめ ヲタゲーム



情報 救援 Amazones Com Ceo Crisis21 即將展開 Fate Grand Order 哈啦板 巴哈姆特



Fgo 救援 Amazones Com Ceo Crisis21 爬塔简版攻略 哔哩哔哩



Fgo 救援 Amazones Com Ceo Crisis21 爬塔简版攻略 哔哩哔哩



Fgo救援 Amazones Com Ceo Crisis21 简易攻略 哔哩哔哩



Fgo 救援 Amazones Com Ceo Crisis21 無嘲諷 寶具三連 3t 高難度 直到打倒那傢伙 你是來偷東西的盜賊嘛 阿 原來是送貨員阿 Youtube



救援 Amazones Com Ceo Crisis 21 6 156層 Youtube



Fgo 活动剧情 救援 Amazones Com Ceo Crisis21 哔哩哔哩 Bilibili



该细还得细 Fgo国服 救援 Amazones Com Ceo Crisis21 Ceo百重塔攻略 哔哩哔哩



攻略 救援 Amazones Com Ceo Crisis21 看板fate Go Ptt遊戲區



Fgo 救援 Amazones Com Ceo Crisis21 爬塔简版攻略 哔哩哔哩



A1e5g5eytsocmm



救援 Amazones Com Ceo Crisis 21 6 156層 Youtube



虚假的新年从者与真正的新年从者 命运 冠位指定 Fate Grand Order 综合 Taptap 命运 冠位指定 Fate Grand Order 社区



Fgo救援 Amazones Com Ceo Crisis21 简易攻略 哔哩哔哩



情報 救援 Amazones Com Ceo Crisis21 即將展開 Fate Grand Order 哈啦板 巴哈姆特



情報 救援 Amazones Com Ceo Crisis21 即將展開 Fate Grand Order 哈啦板 巴哈姆特



情報 救援 Amazones Com Ceo Crisis21 即將展開 Fate Grand Order 哈啦板 巴哈姆特



Fgo 救援 Amazones Com Ceo Crisis21 爬塔简版攻略 哔哩哔哩



Fgo 救援 Amazones Com Ceo Crisis21 爬塔简版攻略 哔哩哔哩



该细还得细 Fgo国服 救援 Amazones Com Ceo Crisis21 Ceo百重塔攻略 哔哩哔哩



Bgbznol1pdkzsm



7usbpnlcuwwwem



Fgo救援 Amazones Com Ceo Crisis21 简易攻略 哔哩哔哩



Fgo繁中版 救援 Amazones Com Ceo Crisis 21 高難度 直到打倒那傢伙陳宮寶具二連2t 無黑杯無令咒 Youtube



情報 救援 Amazones Com Ceo Crisis21 即將展開 Fate Grand Order 哈啦板 巴哈姆特



Fgo活动剧情 救援 Amazones Com Ceo Crisis 21 哔哩哔哩 Bilibili



繁体中文版 Fgo 举办新活动 救援 Amazones Com Ceo危机21 Fate Grand Order First Order



情報 救援 Amazones Com Ceo Crisis21 即將展開 Fate Grand Order 哈啦板 巴哈姆特



Fate Grand Order Twitch



Fgo繁中版 救援 Amazones Com Ceo Crisis 高難度 直到打倒那傢伙傑克寶具三連3t 無嘲諷無黑杯無令咒 Youtube



活动介绍 救援 Amazones Com Ceo Crisis21 哔哩哔哩



攻略 救援 Amazones Com Ceo Crisis21 看板fate Go Ptt遊戲區



Fgo亚马逊活动攻略 爬塔获取大量稀有道具 高羁绊加成倍卡



Fgo 台服ceo百重塔高難 直到打到那傢伙 Saber兩儀式 適當地2t By Qq群友小護陰 Fgo動画まとめ ヲタゲーム



Fgo救援 Amazones Com Ceo Crisis21 简易攻略 哔哩哔哩



救援 Amazones Com Ceo Crisis 21 2 49層 層 Youtube



Fgo活动剧情 救援 Amazones Com Ceo Crisis 21 哔哩哔哩 Bilibili


0 件のコメント:
コメントを投稿